Website Institucional para a CUFA PE

CLIENTE

CUFA PE

PRODUTO

Site Institucional

ANO

2025

UX DESIGN • UI DESIGN • FIGMA • ARQUITETURA DA INFORMAÇÃO • PROTOTIPAGEM • PESQUISA • TESTES • WORDPRESS • HTML/CSS • UX DESIGN • UI DESIGN • FIGMA • ARQUITETURA DA INFORMAÇÃO • PROTOTIPAGEM • PESQUISA • TESTES • WORDPRESS • HTML/CSS •

Contexto

A CUFA (Central Única das Favelas) é uma organização reconhecida nacionalmente por suas ações sociais e culturais em comunidades periféricas. Após um período de inatividade em Pernambuco, a CUFA retornou ao estado com uma nova proposta e precisava de uma plataforma digital que comunicasse essa retomada com clareza, impacto social e alinhamento com sua nova identidade visual local.

Desafio

O desafio era criar um website com uma estrutura clara, visual marcante e navegação fluida, que fosse capaz de:

  • Comunicar a volta da CUFA ao estado com força e relevância

  • Mostrar a atuação nacional da CUFA e sua importância no cenário social

  • Conectar-se com diversos públicos (da comunidade a investidores)

  • Estimular o engajamento e a contribuição direta com os projetos

Público-alvo

Com base em entrevistas e discussões com o cliente e usuários potenciais, foram mapeados os seguintes perfis:

  1. Moradores de favelas e periferias
    Pessoas em busca de informação sobre projetos, eventos e oportunidades promovidas pela CUFA.

  2. Empreendedores e startups periféricos
    Interessados em eventos como a Expo Favela, oportunidades de visibilidade e networking.

  3. Voluntários e colaboradores
    Cidadãos que desejam atuar em projetos sociais, participar de ações ou doar seu tempo.

  4. Empresas e investidores sociais
    Organizações ou pessoas físicas com interesse em financiar ou apoiar projetos sociais com impacto real.

Solução

Criamos um website institucional com estrutura robusta, design acessível e linguagem direta, com foco em:

  • Apresentar projetos nacionais e locais

  • Estabelecer credibilidade com empresas, voluntários e comunidade

  • Estimular a ação direta com CTAs estratégicos

  • Conectar o público com informações claras e atualizadas sobre as iniciativas

Definição e Objetivos

PROBLEMA

Usuários não conseguiam visualizar com clareza como a CUFA atua localmente e nacionalmente, nem encontravam caminhos acessíveis para participar, doar ou se engajar.

OBJETIVO

Desenvolver uma plataforma que posicione a CUFA PE como uma força local conectada à relevância nacional, oferecendo uma navegação clara e conteúdo acessível para diferentes perfis de público.

Pesquisa e Empatia

Entrevistas e Coleta de Dados

A equipe entrevistou stakeholders e usuários-alvo em potencial para entender:

  • Como acessam informações da CUFA

  • O que esperam de um site institucional

  • Quais barreiras enfrentam para se envolver ou se informar

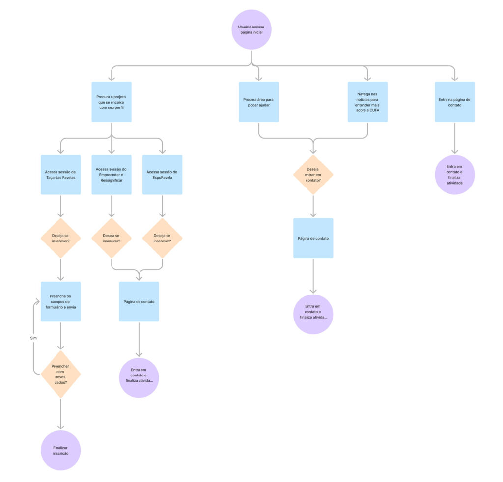
Etapas do Projeto

  • Reuniões com o cliente para entendimento do objetivo e definição de metas

  • Entrevistas com usuários para mapeamento de perfis

  • Construção de:

    • Mapa de empatia

    • Jornada do usuário

    • Problemas e hipóteses

  • Desenvolvimento do:

    • Userflow

    • Sitemap

    • Wireframes

  • Alinhamento com a nova identidade visual do projeto

  • Testes de usabilidade com o wireframe

  • Criação e implementação da interface final

Áreas-chave do Site

  • Home: Destaques de ações e chamada para engajamento

  • Sobre a CUFA: História e atuação nacional

  • Projetos: Programas locais em destaque

  • Notícias: Blog e atualizações

  • Taça das Favelas: Página especial com inscrições e informações

  • Como Ajudar: Voluntariado, parcerias e doações

  • Contato: Formulário e informações institucionais

Resultados e Impacto

  • Website acessível, direto e com tom inclusivo

  • Aproximação clara entre CUFA PE e seus públicos

  • Facilidade de entendimento e navegação para diferentes perfis

  • Site estruturado para escalar conteúdo e engajamento com novas ações locais

Entre em contato